Introduction
Hey everyone in this topic we will discuss about inverter and working circuit with load test and efficiency.
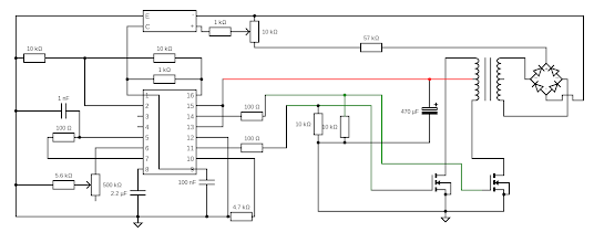
Components
So lets take look at components we need to make this circuit -
1. SG/KA3525 IC
2. IRFZ44N N-Channel Mosfet
3. ATX PSU ferrite core transformer
4. 4700uF capacitor
5. Variable resistor - 10K*4, 500K*1
6. 16-pin IC Base
7. Capacitors - 1nF*2, 100nF*4)
8. Resistors - 100R*1, 1K*10, 5.6K*1, 10K*6, 100K*1
9. LED*1
Working
First we have to look on the main part which is controller circuit based on KA3525 IC having feedback to control output voltage or auto voltage correction which is done by PC817 optocoupler for isolation from high voltage to low voltage side.
The main component, transformer which is taken from old computer power supply and for winding of primary and secondary there's no complicated calculation is required because for step up transformer like inverter make total of 8T with 0.6mm wire of 5 layers in secondary with (4T + 4T) centered tap, and in primary side make 90 to 110T with 0.6mm wire(can give 280v to 350v).
This is basically a dc to dc converter it means its output is dc it can't be used to drive inductive load like induction motor or we can say it is suitable for driving loads which is works on dc like SMPS, LED bulbs, mobile chargers upto 150W. At maximum load nearly 132W(12v 11.2A) both mosfets heats very less almost nothing, it offers efficiency upto 78% at full load but at normal uses it can be more than 80%.
Testing
In the above picture you can see a 100W bulb consumes 95.23W at the input.
Circuit
PCB
SG3525 Gerber (To order PCB download Gerber file and upload to JLCPCB or download file & make your own PCB)







Comments
Post a Comment